The photos you provided may be used to improve Bing image processing services.
Privacy Policy
|
Terms of Use
Can't use this link. Check that your link starts with 'http://' or 'https://' to try again.
Unable to process this search. Please try a different image or keywords.
Try Visual Search
Search, identify objects and text, translate, or solve problems using an image
Drag one or more images here,
upload an image
or
open camera
Drop image anywhere to start your search
To use Visual Search, enable the camera in this browser
All
Search
Images
Inspiration
Create
Collections
Videos
Maps
News
More
Shopping
Flights
Travel
Notebook
Top suggestions for MATLAB PID 3
PID Matlab/
Simulink
PID
Tuner MATLAB
PID
Controller Circuit
PID
Control MATLAB
MATLAB PID
Tuning
PID
Tuning Chart
PID
Controller Block Diagram
PID
Controller Design
PID
Control Graph
Esquema
PID MATLAB
PI Controller
Graph
PID
Loop Diagram
PID
Plot
PID
Controller Simulink Model
MATLAB PID
Tune
PID
Basics
PID
Overshoot
PID
Temperature Controller
PID
Filter
PID MATLAB
Circut
PID
Controller Explained
PID
Control System
PID
Bode Plot
PID
Controller Using MATLAB
PID
Math
PID
Trong MATLAB
PID MATLAB
Lab Pocket
PID
Controller Example
P Controller
MATLAB
PID
Optimization
PID
Tuning Examples
PID
Control Background
PID
Process Control
Simple
PID
PID
Controller Application
Bộ Điều Khiển
PID MATLAB
MATLAB
Cascade PID
Series PID
Controller MATLAB
PID/
Program
MathWorks
PID
Micro PID
Controller
PID
Programming
PID Controller Matlab
Code
Hàm
PID MATLAB
PID
Function
PID
in C Code
Discrete PID
Controller Simulink
MATLAB PID
Simulation Plot
Programmable PID
Controller
PID
Transfer Function
Explore more searches like MATLAB PID 3
Controller Transfer
Function
Controller
Diagram
Tuning
Graph
Control
System
Transfer
Function
DC
Motor
Closed
Loop
New Version
Autoplay all GIFs
Change autoplay and other image settings here
Autoplay all GIFs
Flip the switch to turn them on
Autoplay GIFs
Image size
All
Small
Medium
Large
Extra large
At least... *
Customized Width
x
Customized Height
px
Please enter a number for Width and Height
Color
All
Color only
Black & white
Type
All
Photograph
Clipart
Line drawing
Animated GIF
Transparent
Layout
All
Square
Wide
Tall
People
All
Just faces
Head & shoulders
Date
All
Past 24 hours
Past week
Past month
Past year
License
All
All Creative Commons
Public domain
Free to share and use
Free to share and use commercially
Free to modify, share, and use
Free to modify, share, and use commercially
Learn more
Clear filters
SafeSearch:
Moderate
Strict
Moderate (default)
Off
Filter
PID Matlab/
Simulink
PID
Tuner MATLAB
PID
Controller Circuit
PID
Control MATLAB
MATLAB PID
Tuning
PID
Tuning Chart
PID
Controller Block Diagram
PID
Controller Design
PID
Control Graph
Esquema
PID MATLAB
PI Controller
Graph
PID
Loop Diagram
PID
Plot
PID
Controller Simulink Model
MATLAB PID
Tune
PID
Basics
PID
Overshoot
PID
Temperature Controller
PID
Filter
PID MATLAB
Circut
PID
Controller Explained
PID
Control System
PID
Bode Plot
PID
Controller Using MATLAB
PID
Math
PID
Trong MATLAB
PID MATLAB
Lab Pocket
PID
Controller Example
P Controller
MATLAB
PID
Optimization
PID
Tuning Examples
PID
Control Background
PID
Process Control
Simple
PID
PID
Controller Application
Bộ Điều Khiển
PID MATLAB
MATLAB
Cascade PID
Series PID
Controller MATLAB
PID/
Program
MathWorks
PID
Micro PID
Controller
PID
Programming
PID Controller Matlab
Code
Hàm
PID MATLAB
PID
Function
PID
in C Code
Discrete PID
Controller Simulink
MATLAB PID
Simulation Plot
Programmable PID
Controller
PID
Transfer Function
New Version
🎉
What's new
You're invited to try a new version of Image Search, switch to view.
1200×600
github.com
GitHub - lingyuntianfeng/matlab-PID: PID仿真
1200×600
github.com
GitHub - zhanghankui/PID-MATLAB: advanced PID control MATLAB simulation
1024×576
matlabscripts.com
Mastering PID Controller in Matlab: A Quick Guide
512×512
matlabscripts.com
Mastering PID Controller in Matlab: A Quick Guide
803×517
www.pinterest.com
PID controller design using Simulink MATLAB : Tutorial 3 | Controller ...
657×385
researchgate.net
(a). Simulation of PID in MATLAB | Download Scientific Diagram
1024×768
slideserve.com
PPT - PID Control Using MATLAB Simulation PowerPoint Presentation, free ...
1620×1146
studypool.com
SOLUTION: Pid controller by matlab - Studypool
320×320
researchgate.net
2: The Design of PID Controller Using MATL…
946×674
storage.googleapis.com
Matlab Simulink Pid Controller Example at Cole Sherrell blog
1920×1080
storage.googleapis.com
Matlab Simulink Pid Controller Example at Cole Sherrell blog
Explore more searches like
MATLAB PID
3
Controller Transfer Fun
…
Controller Diagram
Tuning Graph
Control System
Transfer Function
DC Motor
Closed Loop
850×436
researchgate.net
Figure1. Schematic of test PID controller in Matlab | Download ...
639×203
ResearchGate
(a) MATLAB-Simulink model of the liquid level control system with PID ...
1597×736
microcontrollerslab.com
PID Controller Design using Simulink MATLAB: Tutorial 3
1907×907
eureka.patsnap.com
How to Simulate PID Control in MATLAB/Simulink
940×788
matlabcoding.com
PID Control - MATLAB Programming
560×337
MathWorks
PID Controller Design at the Command Line - MATLAB & Simulink
1280×720
www.youtube.com
How to Use PID in MATLAB SIMULINK. - YouTube
13:45
YouTube > twalsh123
MatLab: PID Example
YouTube · twalsh123 · 314.8K views · Feb 28, 2014
960×720
YouTube
Uso de MATLAB para Control PD, PI y PID 3/4 - YouTube
560×420
programmersought.com
PID control, matlab/simulink - Programmer Sought
862×251
programmersought.com
PID control, matlab/simulink - Programmer Sought
1066×713
MathWorks
PID Tuner - Tune PID controllers - MATLAB
480×259
iieta.org
Simulation of AI-Based PID Controllers on DC Machines Using the MATLAB ...
1110×592
zhuanlan.zhihu.com
拒绝瞎调,用matlab,自动调节PID参数 - 知乎
900×564
bilibili.com
[原创翻译]了解PID控制4-PID调优指南 MATLAB PID教程_哔哩哔哩_bilibili
1280×720
zhuanlan.zhihu.com
MATLAB的PID入门视频 - 知乎
875×645
code84.com
MATLAB-增量式PID的实现&Simulink PID实现 – 源码巴士
605×379
code84.com
MATLAB-增量式PID的实现&Simulink PID实现 – 源码巴士
474×391
cloud.tencent.com
【Matlab】简单PID 控制器设计(控制系统工具箱)-腾讯云 …
982×710
blog.csdn.net
Matlab 用系统辨识进行PID参数调节_matlab app desige设计pid回路辨 …
1080×527
developer.aliyun.com
【PID】基于Matlab实现增量式PID算法-阿里云开发者社区
560×420
cnblogs.com
matlab PID程序 - 叮叮当当sunny - 博客园
1445×757
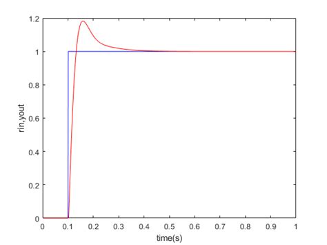
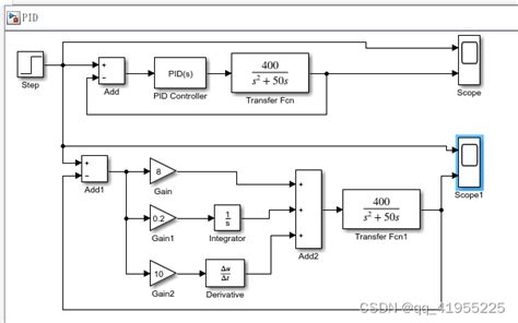
blog.csdn.net
MATLAB——PID调参_matlabrequested use of the pidtuning tool. use of -CSDN博客
1216×839
blog.csdn.net
MATLAB——PID调参_matlabrequested use of the pidtuning tool. use of -CSDN …
Some results have been hidden because they may be inaccessible to you.
Show inaccessible results
Report an inappropriate content
Please select one of the options below.
Not Relevant
Offensive
Adult
Child Sexual Abuse
Feedback